
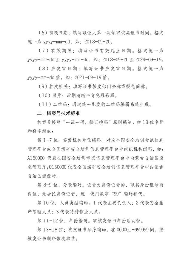
应急管理部办公厅关于更新安全生产知识和管理能力考核合格证、特种作业操作证式样的通知
应急厅〔2019〕53号
国家煤矿安全监察局,各省、自治区、直辖市应急管理厅(局),新疆生产建设兵团应急管理局,海油安监办各分部,部机关有关司局,部所属有关事业单位:
为适应机构改革需要,深入推进“放管服”改革,应急管理部对高危行业企业主要负责人、安全管理人员安全生产知识和管理能力考核合格证(以下简称安全合格证)、特种作业操作证式样进行了更新,现将更新后的式样印发给你们(见附件),并就有关事项通知如下:一、新版证书分为PVC卡实体证书和电子证书(含普通纸质打印版),电子证书与实体证书一一对应,具有同等法律效力。PVC卡实体证书由各级考核发证部门按照统一样式自行制作,根据取证人需要核发,鼓励有条件的地区探索自助制证。各地要在证书核发后3个工作日内向全国安全培训考试信息管理平台推送数据信息,方便持证人及时查询下载。二、新版证书自本通知印发之日起启用。旧版安全合格证和特种作业操作证自即日起停止核发,已核发的证书有效期内继续使用,经复审合格后统一核发新版证书。
三、各地要严格按照《安全合格证、特种作业操作证式样和规范》(详见附件),使用应急管理部统一配发的二维码编辑系统印制实体证书,严禁更改,确保证书样式全国统一和通用。取得新版证书的个人,可登录应急管理部政府网站(),从“查询服务”栏进入“特种作业操作证及安全生产知识和管理能力考核合格信息查询”系统,或登录官方微信公众号(国家安全生产考试),按要求进行身份认证后,下载打印电子证书。
四、安全合格证及特种作业操作证实行全国统一查询。可登录或链接应急管理部网站或专用微信公众号进行查验,不得建立地方证书查询平台或系统。应急管理部将开发证书在线政务服务APP,提供更加高效便捷的查询等服务。
五、证书式样更新工作涉及范围广、人员多,社会关注度高。应急管理部委托部培训中心负责证书核发技术指导、系统升级维护等工作。各地区要高度重视、精心组织,保障信息系统和制证设备升级等工作的必要经费,并加强宣传引导和服务,确保平稳有序推进。
六、《国家安全监管总局办公厅关于印发安全生产知识和管理能力考核合格证式样的通知》(安监总厅宣教〔2015〕94号)和《国家安全监管总局办公厅〔2010〕179号》规定的式样废止。工作中如有问题建议,请及时与部安全基础司和培训中心联系(安全基础司,汪文广,010-64464067;培训中心,翁立佳,010-64463015)。
附件:安全合格证、特种作业操作证式样和规范
应急管理部办公厅
2019年8月10日
附件








中国应急管理报 新媒体中心 编辑:张晓蒙 庞舒月

9月3日,红星新闻从应急管理部获悉,为适应机构改革需要,本着高效便民、优化监管的原则,近日,应急管理部印发《关于更新安全生产知识和管理能力考核合格证、特种作业操作证式样的通知》(以下简称《通知》),推出新版证书式样。

据介绍,新版证书在借鉴其他证书样式基础上,有几个方面的变化:一是微调原证书版面布局和内容。调整了证书颜色和布局,将正面图案修改为应急管理部英文缩写“MEM”,背面监制单位修改为“中华人民共和国应急管理部”;将电子签章修改为“签发机关”,增加了“二维码”。二是推行电子证书。实体证书为PVC卡,根据个人是否需要来制发;电子证书在信息系统自动生成,是实体证书的线上形态,与实体证书一一对应、唯一映射、状态相同、功能相通,具有同等法律效力;忘带或丢失实体证书,可以上网查询并打印电子证书。三是强化查询和防伪功能。在安全合格证和特种作业操作证证书的正面增加可利用手机扫描获取查询证书信息的二维码;取消特种作业操作证中的IC卡芯片。
《通知》印发后,新版证书式样则立即启用,旧版安全合格证和特种作业操作证即日起停止核发,核发新版证书的同时生成电子证书。已核发的旧版证书不需要换成新版证书,在有效期内继续使用,经复审合格后统一核发新版证书,并同时生成电子证书;旧版证书损毁或遗失的,持证人向原发证单位申请补办,经原发证单位履行补办手续后,向持证人发放新版证书。
《通知》强调,所有证书只能通过应急管理部政府网站进入“特种作业操作证及安全生产知识和管理能力考核合格信息查询”系统或登录官方微信公众号(国家安全生产考试)查验真伪。禁止任何组织或个人自建证书查询平台或系统。
红星新闻记者 张炎良 赵倩 北京报道

本文关键词:合格证查询、机动车合格证查询。这就是关于《合格证查询, 机动车合格证查询(新版安全合格证和特种作业操作证推出)》的所有内容,希望对您能有所帮助。


还没有内容